家居布置FURNISHING
当前位置:首页 >> 家居布置 >> 文章正文

生态环境部公开征集技术 “无废城市”就是这么

发布时间:2019-11-01 07:52:10点击:6806

  2019年,“无废城市”是当之无愧的热词之一。
 
  10月29日,生态环境部再发公告,向社会征集一批“无废城市”先进适用技术,经评估筛选后编制《“无废城市”建设试点推荐技术汇编》(第一批),为各试点城市和地区提供技术支撑。
 
  申报单位登陆国家生态环境科技成果转化综合服务平台“无废城市”专栏,即可下载查看征集技术领域详细需求清单、申报材料和证明材料。
 
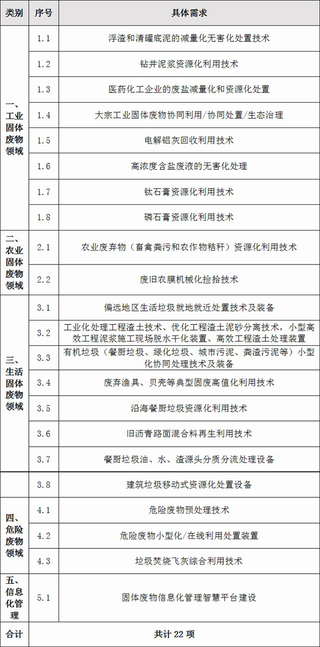
  “无废城市”试点建设技术需求清单如下:

  国家生态环境科技成果转化综合服务平台是在7月19日正式上线的,目前平台已经收录了环境治理技术类和管理类成果4000多项。据悉,平台二期还将扩充技术成果信息,借助大数据和人工智能增强平台在线提供问题解决方案的智能化,并且引入金融投资功能。
 
  纵观国家生态环境科技成果转化综合服务平台,展示的固体废物处理处置技术共166项,其中治理技术如下图所示:
  2019年以来,生态环境部下发了不少关于“无废城市”建设的公告和通知。
 
  《关于发布“无废城市”建设试点名单的公告》、《关于成立“无废城市”建设试点咨询专家委员会的函》、关于印发《“无废城市”建设试点实施方案编制指南》和《“无废城市”建设指标体系(试行)》的函等等。
 
  为了配合“无废城市”建设,生态环境部也陆陆续续添了不少“火”。
 
  发布国家环境保护标准《排污许可证申请与核发技术规范 生活垃圾焚烧》、《排污许可证申请与核发技术规范 危险废物焚烧》、《危险废物填埋污染控制标准》、《排污许可证申请与核发技术规范 工业固体废物和危险废物治理》、《排污许可证申请与核发技术规范 废弃资源加工工业》、《固体废物 热灼减率的测定 重量法》;
 
  发布《废弃电器电子产品拆解处理情况审核工作指南(2019年版)》、《关于提升危险废物环境监管能力、利用处置能力和环境风险防范能力的指导意见》、《放射性废物处置设施的监测和检查》等。
 
  2019年即将结束,2020年大步走来,“无废城市”试点建设还在继续,让我们拭目以待。
 
  征集“无废城市”先进适用技术,拥有技术的你,不要忘了申报哦,相关表格和材料下方附件自取。
相关资料下载:
相关装修文章Related Articles

热门阅读文章

最新装修文章